第一章:集合体系结构
1.1 概述
- 集合是 Java 提供的一种容器,可以用来存储多个数据。集合的本质是用来
存储对象。
提醒
- 【问】:集合只能用来存储对象?为什么也可以存储基本数据类型?
- 【答】:在 JDK5 的时候,新增了一个特性:自动装箱和自动拆箱。换言之,向集合中添加基本类型数据的时候,会先转换为对应的包装类型对象,然后在进行存储。
- 集合和数组都是容器,它们之间的区别?
- ① 数组的长度是固定的,集合的长度是可变的。
- ② 数组中可以存储基本类型的数据,也可以存储对象;但是,集合中只能存储对象。
1.2 集合体系结构
Java 中的集合主要分为两大类:
① Collection(单列集合):在添加数据的时候,一次只能添加一个数据,如:
脉动、康师傅、奥利奥等。② Map(双列集合):在添加数据的时候,一次需要添加一对数据,如:
脉动:5元、康师傅:12元、奥利奥:8.5元。
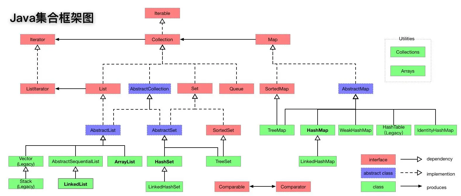
- Java 集合框架图,如下所示:

1.3 专业名词
- 在 Map 集合中一次可以添加一对数据,如:商品名称 (name) 和商品价格 (price) :
- 在 Map 集合中,对于商品名称(name),我们称为
key(键);对于商品价格(price),我们称为value(值):
提醒
- ① 在 Map 中,
key(键)是不能重复的,value(值)是可以重复的。 - ② 在 Map 中,
key(键)和value(值)是一一对应的关系,即:每个key(键)只能对应自己的value(值)。
- 在 Map 中,每对
key(键)和value(值),我们称为键值对(键值对对象,Entry 对象):
1.4 双列集合的特点
- ① 双列集合中一次需要存储一对数据,分别是键和值。
- ② 双列集合中,键是不能重复的,而值是可以重复的。
- ③ 双列集合中,键和值是一一对应的关系,每个键只能找到自己对应的值。
- ④
键+值这个整体,我们称之为键值对(键值对对象,Entry 对象)。
第二章:Map 接口(⭐)
2.1 概述
- 在双列集合中,Map 接口是它们的顶层接口,如下所示:
- Map 系列集合的实现类的特点:
- ① HashMap:无序、不重复、无索引。
- ② LinkedHashMap:
有序、不重复、无索引。 - ③ TreeMap:
可排序、不重复、无索引。
2.2 常用 API
2.3.1 概述
- 在 Map 接口中定义了所有双列集合中共性的方法,即:我们只需要学习 Map 接口中的 API 。
2.3.2 添加元素
- 将指定的 key-value 添加到 Map 集合中:
V put(K key, V value);提醒
- ① 如果 Map 中不存在指定的 key,则直接将 key-value 添加到 Map 中,并返回 null。
- ② 如果 Map 中已经存在指定的 key,会将原先的 key-value 覆盖掉(新值替换旧值),并将原先的 value 返回。
- ③ 在实际开发中,我们通常并不会关心 put() 方法的返回值。
- 将另一个 Map 集合的元素全部添加到该 Map 集合中:
void putAll(Map<? extends K, ? extends V> m);- 示例:
package com.github.collection3;
import java.util.HashMap;
import java.util.Map;
public class Test {
public static void main(String[] args) {
// 创建 Map 集合
Map<String, String> map = new HashMap<>();
// 添加元素
map.put("郭靖", "黄蓉");
map.put("杨过", "小龙女");
map.put("杨康", "穆念慈");
map.put("张无忌", "赵敏");
map.put("萧峰", "阿朱");
map.put("令狐冲", "任盈盈");
map.put("袁承志", "夏青青");
// 打印 Map 集合中的元素
map.forEach((key, value) -> System.out.println(key + ":" + value));
}
}2
3
4
5
6
7
8
9
10
11
12
13
14
15
16
17
18
19
20
21
令狐冲:任盈盈
杨过:小龙女
杨康:穆念慈
袁承志:夏青青
萧峰:阿朱
郭靖:黄蓉
张无忌:赵敏2
3
4
5
6
7
- 示例:
package com.github.collection3;
import java.util.HashMap;
import java.util.Map;
public class Test {
public static void main(String[] args) {
// 创建 Map 集合
Map<String, String> map = new HashMap<>();
// 添加元素
map.put("郭靖", "黄蓉");
map.put("杨过", "小龙女");
map.put("杨康", "穆念慈");
map.put("张无忌", "赵敏");
map.put("萧峰", "阿朱");
map.put("令狐冲", "任盈盈");
map.put("袁承志", "夏青青");
// 创建另一个 Map 集合
Map<String, String> map2 = new HashMap<>();
map2.put("陈家洛", "香香公主");
map2.put("余鱼同", "霍青桐");
map2.put("袁冠", "冯杏儿");
map2.put("李文秀", "苏普");
map2.put("狄云", "水笙");
// 添加 map2 的元素
map.putAll(map2);
// 打印集合中的元素
map.forEach((key, value) -> System.out.println(key + ":" + value));
}
}2
3
4
5
6
7
8
9
10
11
12
13
14
15
16
17
18
19
20
21
22
23
24
25
26
27
28
29
30
令狐冲:任盈盈
杨过:小龙女
陈家洛:香香公主
杨康:穆念慈
狄云:水笙
余鱼同:霍青桐
袁承志:夏青青
李文秀:苏普
萧峰:阿朱
郭靖:黄蓉
张无忌:赵敏
袁冠:冯杏儿2
3
4
5
6
7
8
9
10
11
12
2.3.3 集合中元素的个数
- 返回集合中元素的个数:
int size();- 示例:
package com.github.collection3;
import java.util.HashMap;
import java.util.Map;
public class Test {
public static void main(String[] args) {
// 创建 Map 集合
Map<String, String> map = new HashMap<>();
// 添加元素
map.put("郭靖", "黄蓉");
map.put("杨过", "小龙女");
map.put("杨康", "穆念慈");
map.put("张无忌", "赵敏");
map.put("萧峰", "阿朱");
map.put("令狐冲", "任盈盈");
map.put("袁承志", "夏青青");
// 创建另一个 Map 集合
Map<String, String> map2 = new HashMap<>();
map2.put("陈家洛", "香香公主");
map2.put("余鱼同", "霍青桐");
map2.put("袁冠", "冯杏儿");
map2.put("李文秀", "苏普");
map2.put("狄云", "水笙");
// 打印集合中的元素的个数
System.out.println(map.size()); // 7
System.out.println(map2.size()); // 5
}
}2
3
4
5
6
7
8
9
10
11
12
13
14
15
16
17
18
19
20
21
22
23
24
25
26
27
28
29
2.3.4 清空集合
- 将集合中的元素清空:
void clear();- 示例:
package com.github.collection3;
import java.util.HashMap;
import java.util.Map;
public class Test {
public static void main(String[] args) {
Map<String, String> map = new HashMap<>();
map.put("郭靖", "黄蓉");
map.put("杨过", "小龙女");
map.put("杨康", "穆念慈");
map.put("张无忌", "赵敏");
map.put("萧峰", "阿朱");
map.put("令狐冲", "任盈盈");
map.put("袁承志", "夏青青");
System.out.println(map.size()); // 7
// 清空集合
map.clear();
System.out.println(map.size()); // 0
}
}2
3
4
5
6
7
8
9
10
11
12
13
14
15
16
17
18
19
20
21
22
23
24
25
26
2.3.4 判断方法
- 判断当前集合是否为空(没有元素):
boolean isEmpty();- 判断当前集合是否包含指定的 key :
boolean containsKey(Object key);- 判断当前集合是否包含指定的 value :
boolean containsValue(Object value);- 示例:
package com.github.collection3;
import java.util.HashMap;
import java.util.Map;
public class Test {
public static void main(String[] args) {
Map<String, String> map = new HashMap<>();
map.put("郭靖", "黄蓉");
map.put("杨过", "小龙女");
map.put("杨康", "穆念慈");
map.put("张无忌", "赵敏");
map.put("萧峰", "阿朱");
map.put("令狐冲", "任盈盈");
map.put("袁承志", "夏青青");
System.out.println(map.isEmpty()); // false
map.clear();
System.out.println(map.isEmpty()); // true
}
}2
3
4
5
6
7
8
9
10
11
12
13
14
15
16
17
18
19
20
21
22
23
24
25
- 示例:
package com.github.collection3;
import java.util.HashMap;
import java.util.Map;
public class Test {
public static void main(String[] args) {
Map<String, String> map = new HashMap<>();
map.put("郭靖", "黄蓉");
map.put("杨过", "小龙女");
map.put("杨康", "穆念慈");
map.put("张无忌", "赵敏");
map.put("萧峰", "阿朱");
map.put("令狐冲", "任盈盈");
map.put("袁承志", "夏青青");
System.out.println(map.containsKey("郭靖")); // true
System.out.println(map.containsKey("黄蓉")); // false
}
}2
3
4
5
6
7
8
9
10
11
12
13
14
15
16
17
18
19
20
21
- 示例:
package com.github.collection3;
import java.util.HashMap;
import java.util.Map;
public class Test {
public static void main(String[] args) {
Map<String, String> map = new HashMap<>();
map.put("郭靖", "黄蓉");
map.put("杨过", "小龙女");
map.put("杨康", "穆念慈");
map.put("张无忌", "赵敏");
map.put("萧峰", "阿朱");
map.put("令狐冲", "任盈盈");
map.put("袁承志", "夏青青");
System.out.println(map.containsValue("郭靖")); // false
System.out.println(map.containsValue("黄蓉")); // true
}
}2
3
4
5
6
7
8
9
10
11
12
13
14
15
16
17
18
19
20
21
2.3.5 根据 key 获取 value
- 根据指定的 key 获取对应的 value ,如果不存在 key,则返回 null :
V get(Object key);- 根据指定的 key 获取对应的 value ,如果不存在 key,则返回默认值:
default V getOrDefault(Object key, V defaultValue);- 示例:
package com.github.collection3;
import java.util.HashMap;
import java.util.Map;
public class Test {
public static void main(String[] args) {
Map<String, String> map = new HashMap<>();
map.put("郭靖", "黄蓉");
map.put("杨过", "小龙女");
map.put("杨康", "穆念慈");
map.put("张无忌", "赵敏");
map.put("萧峰", "阿朱");
map.put("令狐冲", "任盈盈");
// map.put("袁承志", "夏青青");
System.out.println(map.get("郭靖")); // 黄蓉
System.out.println(map.get("袁承志")); // null
}
}2
3
4
5
6
7
8
9
10
11
12
13
14
15
16
17
18
19
20
21
- 示例:
package com.github.collection3;
import java.util.HashMap;
import java.util.Map;
public class Test {
public static void main(String[] args) {
Map<String, String> map = new HashMap<>();
map.put("郭靖", "黄蓉");
map.put("杨过", "小龙女");
map.put("杨康", "穆念慈");
map.put("张无忌", "赵敏");
map.put("萧峰", "阿朱");
map.put("令狐冲", "任盈盈");
// map.put("袁承志", "夏青青");
System.out.println(map.getOrDefault("郭靖", "")); // 黄蓉
System.out.println(map.getOrDefault("袁承志", "夏青青")); // 夏青青
}
}2
3
4
5
6
7
8
9
10
11
12
13
14
15
16
17
18
19
20
21
2.3.6 删除元素
- 根据指定的 key 删除 Map 中的元素(key-value):
V remove(Object key);- 示例:
package com.github.collection3;
import java.util.HashMap;
import java.util.Map;
public class Test {
public static void main(String[] args) {
Map<String, String> map = new HashMap<>();
map.put("郭靖", "黄蓉");
map.put("杨过", "小龙女");
map.put("杨康", "穆念慈");
map.put("张无忌", "赵敏");
map.put("萧峰", "阿朱");
map.put("令狐冲", "任盈盈");
map.put("袁承志", "夏青青");
System.out.println(map.size()); // 7
map.remove("袁承志");
System.out.println(map.size()); // 6
}
}2
3
4
5
6
7
8
9
10
11
12
13
14
15
16
17
18
19
20
21
22
23
24
2.3 遍历方式
2.3.1 键找值
- 返回所有的键:
Set<K> keySet();- 根据键找值:
V get(Object key);/**
* 如果键存在,则返回对应的 value
* 如果键不存在,则返回指定的默认值
*/
default V getOrDefault(Object key, V defaultValue) {
...
}2
3
4
5
6
7
提醒
点我查看 核心思路
- 示例:
package com.github.collection3;
import java.util.HashMap;
import java.util.Map;
import java.util.Set;
public class Test {
public static void main(String[] args) {
Map<String, String> map = new HashMap<>();
map.put("郭靖", "黄蓉");
map.put("杨过", "小龙女");
map.put("杨康", "穆念慈");
map.put("张无忌", "赵敏");
map.put("萧峰", "阿朱");
map.put("令狐冲", "任盈盈");
map.put("袁承志", "夏青青");
// 遍历:键 --> 值
Set<String> set = map.keySet();
for (String key : set) {
System.out.println(key + "--->" + map.get(key));
}
}
}2
3
4
5
6
7
8
9
10
11
12
13
14
15
16
17
18
19
20
21
22
23
24
25
令狐冲--->任盈盈
杨过--->小龙女
杨康--->穆念慈
袁承志--->夏青青
萧峰--->阿朱
郭靖--->黄蓉
张无忌--->赵敏2
3
4
5
6
7
2.3.2 键值对
- 返回所有的 Entry 对象:
Set<Map.Entry<K, V>> entrySet();提醒
点我查看 核心思路
- 示例:
package com.github.collection3;
import java.util.HashMap;
import java.util.Map;
import java.util.Set;
public class Test {
public static void main(String[] args) {
Map<String, String> map = new HashMap<>();
map.put("郭靖", "黄蓉");
map.put("杨过", "小龙女");
map.put("杨康", "穆念慈");
map.put("张无忌", "赵敏");
map.put("萧峰", "阿朱");
map.put("令狐冲", "任盈盈");
map.put("袁承志", "夏青青");
// 遍历:键值对
Set<Map.Entry<String, String>> entries = map.entrySet();
for (Map.Entry<String, String> entry : entries) {
System.out.println(entry.getKey() + "-->" + entry.getValue());
}
}
}2
3
4
5
6
7
8
9
10
11
12
13
14
15
16
17
18
19
20
21
22
23
24
25
令狐冲--->任盈盈
杨过--->小龙女
杨康--->穆念慈
袁承志--->夏青青
萧峰--->阿朱
郭靖--->黄蓉
张无忌--->赵敏2
3
4
5
6
7
2.3.3 Lambda 表达式
- 直接通过 Lambda 表达式遍历:
default void forEach(BiConsumer<? super K, ? super V> action) {
Objects.requireNonNull(action);
for (Map.Entry<K, V> entry : entrySet()) {
K k;
V v;
try {
k = entry.getKey();
v = entry.getValue();
} catch (IllegalStateException ise) {
// this usually means the entry is no longer in the map.
throw new ConcurrentModificationException(ise);
}
action.accept(k, v);
}
} 2
3
4
5
6
7
8
9
10
11
12
13
14
15
- 示例:
package com.github.collection3;
import java.util.HashMap;
import java.util.Map;
public class Test {
public static void main(String[] args) {
// 创建 Map 集合
Map<String, String> map = new HashMap<>();
// 添加元素
map.put("郭靖", "黄蓉");
map.put("杨过", "小龙女");
map.put("杨康", "穆念慈");
map.put("张无忌", "赵敏");
map.put("萧峰", "阿朱");
map.put("令狐冲", "任盈盈");
map.put("袁承志", "夏青青");
// 打印 Map 集合中的元素
map.forEach((key, value) -> System.out.println(key + ":" + value));
}
}2
3
4
5
6
7
8
9
10
11
12
13
14
15
16
17
18
19
20
21
令狐冲:任盈盈
杨过:小龙女
杨康:穆念慈
袁承志:夏青青
萧峰:阿朱
郭靖:黄蓉
张无忌:赵敏2
3
4
5
6
7
2.4 综合练习
- 需求:某个班级 80 个学生,现在需要组成秋游活动,班长提供了四个景点依次是(A、B、C、D),每个学生只能选择一个景点,请统计出最终哪个景点想去的人数最多。
提醒
思路:创建 Map 集合,每个景点和投票次数组成一个元素,如下所示:

- 示例:
package com.github.collection3;
import java.security.SecureRandom;
import java.util.*;
public class Test {
public static void main(String[] args) {
/* 生成学生们的投票 */
String[] arr = new String[]{"A", "B", "C", "D"};
List<String> voteList = new ArrayList<>();
Random random = new SecureRandom();
for (int i = 0; i < 80; i++) {
// 获取随机索引
int index = random.nextInt(arr.length);
// 获取投票
String vote = arr[index];
// 保存起来
voteList.add(vote);
}
// 创建集合对象
Map<String, Integer> map = new HashMap<>();
// 添加景点以及次数
for (String str : arr) {
map.put(str, 0);
}
// 遍历学生们的投票
for (String vote : voteList) {
// 获取投票景点
Integer count = map.get(vote);
// 计数器+1
count++;
// 保存到 Map 中
map.put(vote, count);
}
// 打印每个景点的投票次数
map.forEach((k, v) -> System.out.println(k + " : " + v));
// 获取投票次数最多的景点
String maxVote = Collections
.max(map.entrySet(), Comparator.comparingInt(Map.Entry::getValue))
.getKey();
System.out.println("投票次数最多的景点:" + maxVote);
}
}2
3
4
5
6
7
8
9
10
11
12
13
14
15
16
17
18
19
20
21
22
23
24
25
26
27
28
29
30
31
32
33
34
35
36
37
38
39
40
41
42
43
44
45
A : 19
B : 21
C : 24
D : 16
投票次数最多的景点:C2
3
4
5
2.5 综合练习
- 需求:某个班级 80 个学生,现在需要组成秋游活动,班长提供了四个景点依次是(A、B、C、D),每个学生只能选择一个景点,请统计出最终哪个景点想去的人数最多。
提醒
- ① 之前在遍历投票结果之前,就已经给每个景点设置了次数为 0 ,虽然可以实现效果;但是,如果某些景点,一个同学都没投票,我们依然需要在 Map 中给其添加,效率有点低。
- ② 改进方案:遍历同学的投票结果,如果景点在 map 中不存在,则设置为 1 ;否则,就获取该景点的次数,自增,然后再覆盖。
- 示例:
package com.github.collection3;
import java.util.*;
public class Test {
public static void main(String[] args) {
/* 生成学生们的投票 */
String[] arr = new String[]{"A", "B", "C", "D"};
List<String> voteList = new ArrayList<>();
Random random = new Random();
for (int i = 0; i < 80; i++) {
// 获取随机索引
int index = random.nextInt(arr.length);
// 获取投票
String vote = arr[index];
// 保存起来
voteList.add(vote);
}
// 创建集合对象
Map<String, Integer> map = new HashMap<>();
// 遍历学生们的投票
for (String vote : voteList) {
if (map.containsKey(vote)) { // 如果存在
Integer count = map.get(vote);
count++;
map.put(vote, count);
} else { // 如果不存在
map.put(vote, 1);
}
}
// 打印每个景点的投票次数
map.forEach((k, v) -> System.out.println(k + " : " + v));
// 获取投票次数最多的景点
String maxVote = Collections
.max(map.entrySet(), Comparator.comparingInt(Map.Entry::getValue))
.getKey();
System.out.println("投票次数最多的景点:" + maxVote);
}
}2
3
4
5
6
7
8
9
10
11
12
13
14
15
16
17
18
19
20
21
22
23
24
25
26
27
28
29
30
31
32
33
34
35
36
37
38
39
40
41
42
A : 24
B : 17
C : 18
D : 21
投票次数最多的景点:A2
3
4
5
2.6 综合练习
- 需求:某个班级 80 个学生,现在需要组成秋游活动,班长提供了四个景点依次是(A、B、C、D),每个学生只能选择一个景点,请统计出最终哪个景点想去的人数最多。
提醒
- ① 之前的方案:遍历同学的投票结果,如果景点在 map 中不存在,则设置为 1 ;否则,就获取该景点的次数,自增,然后再覆盖。
- ② 改进方案:遍历同学的投票结果,如果景点在 map 中不存在,返回 0,并设置为 1 ;否则,就获取该景点的次数,自增,然后再覆盖。
- 示例:
package com.github.collection3;
import java.util.*;
public class Test {
public static void main(String[] args) {
/* 生成学生们的投票 */
String[] arr = new String[]{"A", "B", "C", "D"};
List<String> voteList = new ArrayList<>();
Random random = new Random();
for (int i = 0; i < 80; i++) {
// 获取随机索引
int index = random.nextInt(arr.length);
// 获取投票
String vote = arr[index];
// 保存起来
voteList.add(vote);
}
// 创建集合对象
Map<String, Integer> map = new HashMap<>();
// 遍历学生们的投票
for (String vote : voteList) {
map.put(vote, map.getOrDefault(vote, 0) + 1);
}
// 打印每个景点的投票次数
map.forEach((k, v) -> System.out.println(k + " : " + v));
// 获取投票次数最多的景点
String maxVote = Collections
.max(map.entrySet(), Comparator.comparingInt(Map.Entry::getValue))
.getKey();
System.out.println("投票次数最多的景点:" + maxVote);
}
}2
3
4
5
6
7
8
9
10
11
12
13
14
15
16
17
18
19
20
21
22
23
24
25
26
27
28
29
30
31
32
33
34
35
36
A : 24
B : 17
C : 18
D : 21
投票次数最多的景点:A2
3
4
5
2.7 综合练习
- 需求:某个班级 80 个学生,现在需要组成秋游活动,班长提供了四个景点依次是(A、B、C、D),每个学生只能选择一个景点,请统计出最终哪个景点想去的人数最多。
提醒
- ① 之前的方案:遍历同学的投票结果,如果景点在 map 中不存在,返回 0,并设置为 1 ;否则,就获取该景点的次数,自增,然后再覆盖。
- ② 改进方案:遍历同学的投票结果,如果景点在 map 中不存在,设置为 1 ;否则,就获取该景点的次数,自增,然后再覆盖。
- 示例:
package com.github.collection3;
import java.util.*;
public class Test {
public static void main(String[] args) {
/* 生成学生们的投票 */
String[] arr = new String[]{"A", "B", "C", "D"};
List<String> voteList = new ArrayList<>();
Random random = new Random();
for (int i = 0; i < 80; i++) {
// 获取随机索引
int index = random.nextInt(arr.length);
// 获取投票
String vote = arr[index];
// 保存起来
voteList.add(vote);
}
// 创建集合对象
Map<String, Integer> map = new HashMap<>();
// 遍历学生们的投票
for (String vote : voteList) {
// 如果 Map 中没有该元素,则设置为 1
// 如果 Map 中已经有了该元素,则在上一次的基础上累加
map.merge(vote, 1, Integer::sum);
}
// 打印每个景点的投票次数
map.forEach((k, v) -> System.out.println(k + " : " + v));
// 获取投票次数最多的景点
String maxVote = Collections
.max(map.entrySet(), Comparator.comparingInt(Map.Entry::getValue))
.getKey();
System.out.println("投票次数最多的景点:" + maxVote);
}
}2
3
4
5
6
7
8
9
10
11
12
13
14
15
16
17
18
19
20
21
22
23
24
25
26
27
28
29
30
31
32
33
34
35
36
37
38
A : 18
B : 25
C : 18
D : 19
投票次数最多的景点:B2
3
4
5
第三章:双列集合的特点
3.1 概述
- 在双列集合中,Map 接口是它们的顶层接口,如下所示:
- Map 系列集合的实现类的特点:
- ① HashMap:无序、不重复、无索引。
- ② LinkedHashMap:
有序、不重复、无索引。 - ③ TreeMap:
可排序、不重复、无索引。
提醒
在实际开发中,HashMap是 Map 体系中使用最多的集合实现!!!
3.2 HashMap
3.2.1 概述
HashMap 是 Map 接口的一个实现类。
我们不需要额外学习 HashMap 中的特有方法,直接使用 Map 中的方法就可以了。
HashMap 的特点是由
键决定的:无序:存和取的顺序有可能不一样。不重复:HashMap 中的键是不能重复的。无索引:不能通过索引获取集合中的元素。
HashMap 的底层原理和 HashSet 的底层原理是一样的,都是
哈希表结构。
提醒
- ① 在 JDK8 之前,HashMap 的底层是
数组+链表。 - ② 在 JDK8 之后,为了提高性能,增加了
红黑树,即:HashMap 的底层是数组+链表+红黑树。
public class HashSet<E>
extends AbstractSet<E>
implements Set<E>, Cloneable, java.io.Serializable {
public HashSet() {
map = new HashMap<>();
}
public HashSet(Collection<? extends E> c) {
map = new HashMap<>(Math.max((int) (c.size()/.75f) + 1, 16));
addAll(c);
}
...
}2
3
4
5
6
7
8
9
10
11
12
13
14
15
public class HashMap<K,V> extends AbstractMap<K,V>
implements Map<K,V>, Cloneable, Serializable {
...
}2
3
4
5
6
3.2.2 底层原理
- ① 当我们创建
Map集合对象的时候,会设置默认加载因子为0.75:
提醒
默认加载因子决定了底层数组的扩容机制!!!
// 底层仅仅设置默认加载因子为 0.75,并没有创建数组
Map<String, String> map = new HashMap<>();2
- 其内存动态图,如下所示:
- ② 当我们向集合中添加第一个元素时:
map.put("???","???");- 其会在底层创建一个默认长度是
16的数组,数组名是table:
- put 方法会在底层将
键值对(键值对对象)封装为Entry对象:
- 然后利用
键(key)来计算哈希值(hash):
注意
通过键(key)来计算哈希值(hash),和值(value)没有任何关系!!!
- 并利用下面的公式,计算出在数组中的存储位置(索引):
计算存储位置索引公式:int index = (length -1) & 哈希值- 如果存储位置为
null(存储位置没有元素),那么就将当前元素添加进去:

- ③ 继续添加元素:
map.put("???","???");- 底层不会再创建数组,而是直接将
键值对(键值对对象)封装为Entry对象:
- 然后利用
键(key)来计算哈希值(hash):
注意
通过键(key)来计算哈希值(hash),和值(value)没有任何关系!!!
- 并利用下面的公式,计算出在数组中的存储位置(索引):
计算存储位置索引公式:int index = (length -1) & 哈希值- 如果存储位置不为
null(存储位置有元素),就需要调用equals()方法比较属性值:
提醒
equals() 比较的是键(key)的属性值,和值(value)没有任何关系!!!
- 如果相等,直接覆盖(新元素覆盖老元素):

- 如果不相等,则形成链表(新元素挂在老元素的下面):

- ④ 继续添加元素:
map.put("???","???");
...
map.put("???","???");2
3
- 底层会重复之前的步骤:

- ⑤ 为了提高查询性能,如果满足以下的情况,将自动转为红黑树:
链表长度 > 8 && 数组长度 >=64 ,链表将自动转为红黑树- 其内存动态图,如下所示:

3.2.3 总结
- ① HashMap 的底层是
哈希表结构。 - ② 依赖
hashCode()方法和equals()方法来保证键(key)的唯一。 - ③ 如果
键(key)是自定义对象,需要重写hashCode()方法和equals()方法。
提醒
- ① 如果
键(key)是 JDK 内置的引用数据类型,不需要重写hashCode()方法和equals()方法。 - ② 像
Integer等 JDK 内置的引用数据类型,JDK 开发人员已经重写了hashCode()方法和equals()方法。
- ④ 如果
值(value)是自定义对象,不需要重写hashCode()方法和equals()方法。
3.2.4 综合练习
- 需求:创建一个 HashMap 集合,键是学生对象(Student),值是籍贯(String)。
提醒
- ① 存储三个键值对元素,并遍历 Map 集合。
- ② 如果 id、姓名、年龄一样,就认为是同一个学生。
- 示例:
package com.github.collection3;
import java.util.Objects;
public class Student {
private Integer id;
private String name;
private Integer age;
public Student(Integer id, String name, Integer age) {
this.id = id;
this.name = name;
this.age = age;
}
public Integer getId() {
return id;
}
public void setId(Integer id) {
this.id = id;
}
public String getName() {
return name;
}
public void setName(String name) {
this.name = name;
}
public Integer getAge() {
return age;
}
public void setAge(Integer age) {
this.age = age;
}
@Override
public boolean equals(Object o) {
if (o == null || getClass() != o.getClass()) return false;
Student student = (Student) o;
return Objects.equals(getId(), student.getId())
&& Objects.equals(getName(), student.getName())
&& Objects.equals(getAge(), student.getAge());
}
@Override
public int hashCode() {
return Objects.hash(getId(), getName(), getAge());
}
@Override
public String toString() {
return "{" +
"id=" + id +
", name='" + name + '\'' +
", age=" + age +
'}';
}
}2
3
4
5
6
7
8
9
10
11
12
13
14
15
16
17
18
19
20
21
22
23
24
25
26
27
28
29
30
31
32
33
34
35
36
37
38
39
40
41
42
43
44
45
46
47
48
49
50
51
52
53
54
55
56
57
58
59
60
61
62
package com.github.collection3;
import java.util.HashMap;
import java.util.Map;
public class Test {
public static void main(String[] args) {
Student s1 = new Student(1, "张三", 18);
Student s2 = new Student(1, "张三", 18);
Student s3 = new Student(2, "李四", 18);
Student s4 = new Student(2, "李四", 19);
Student s5 = new Student(3, "王五", 25);
Student s6 = new Student(4, "赵六", 35);
Student s7 = new Student(5, "田七", 18);
Map<Student, String> map = new HashMap<>();
map.put(s1, "江苏");
map.put(s2, "北京");
map.put(s3, "上海");
map.put(s4, "天津");
map.put(s5, "重庆");
map.put(s6, "西安");
map.put(s7, "鹤岗");
map.forEach((k, v) -> System.out.println(k + " --> " + v));
}
}2
3
4
5
6
7
8
9
10
11
12
13
14
15
16
17
18
19
20
21
22
23
24
25
26
27
28
{id=5, name='田七', age=18} --> 鹤岗
{id=4, name='赵六', age=35} --> 西安
{id=1, name='张三', age=18} --> 北京
{id=2, name='李四', age=18} --> 上海
{id=2, name='李四', age=19} --> 天津
{id=3, name='王五', age=25} --> 重庆2
3
4
5
6
3.3 LinkedHashMap
3.3.1 概述
LinkedHashMap 是 HashMap 的子类。
我们不需要额外学习 LinkedHashMap 中的特有方法,直接使用 Map 中的方法就可以了。
LinkedHashMap 的特点是由
键决定的:有序:存和取的顺序一样。不重复:HashMap 中的键是不能重复的。无索引:不能通过索引获取集合中的元素。
LinkedHashMap 的底层原理和 HashMap 的底层原理是一样的,都是
哈希表结构。但是,每个键值对元素额外多了一个双向链表的机制记录存储的顺序。
3.3.2 底层原理
- ① 当我们创建
Map集合对象的时候,会设置默认加载因子为0.75:
提醒
默认加载因子决定了底层数组的扩容机制!!!
// 底层仅仅设置默认加载因子为 0.75,并没有创建数组
Map<String, String> map = new LinkedHashMap<>();2
- 其内存动态图,如下所示:
- ② 当我们向集合中添加第一个元素时:
map.put("???","???");- 其会在底层创建一个默认长度是
16的数组,数组名是table:
- put 方法会在底层将
键值对(键值对对象)封装为Entry对象:
- 然后利用
键(key)来计算哈希值(hash):
注意
通过键(key)来计算哈希值(hash),和值(value)没有任何关系!!!
- 并利用下面的公式,计算出在数组中的存储位置(索引):
计算存储位置索引公式:int index = (length -1) & 哈希值- 如果存储位置为
null(存储位置没有元素),那么就将当前元素添加进去:

- 并且底层会维护一个双链链表结构,当前元素是双向链表的头节点:
- ③ 继续添加元素:
map.put("???","???");- 底层不会再创建数组,而是直接将
键值对(键值对对象)封装为Entry对象:
- 然后利用
键(key)来计算哈希值(hash):
注意
通过键(key)来计算哈希值(hash),和值(value)没有任何关系!!!
- 并利用下面的公式,计算出在数组中的存储位置(索引):
计算存储位置索引公式:int index = (length -1) & 哈希值- 如果存储位置为
null(存储位置没有元素),那么就将当前元素添加进去:

- 并且第一个元素会记录第二个元素的地址,并且第二个元素也会记录第一个元素的地址(双向链表):

- ④ 继续添加元素:
map.put("???","???");
...
map.put("???","???");2
3
- 底层会重复之前的步骤:

- ⑤ 遍历的时候,只需要遍历双向链表就可以了:
map.forEach((k, v) -> System.out.println(k + " --> " + v));- 其内存动态图,如下所示:

3.3.3 总结
LinkedHashMap 的特点是由
键决定的:有序:存和取的顺序一样。不重复:HashMap 中的键是不能重复的。无索引:不能通过索引获取集合中的元素。
LinkedHashMap 的底层原理和 HashMap 的底层原理是一样的,都是
哈希表结构。但是,每个键值对元素额外多了一个双向链表的机制记录存储的顺序。
3.3.4 综合练习
- 需求:创建一个 LinkedHashMap 集合,键是学生对象(Student),值是籍贯(String)。
提醒
- ① 存储三个键值对元素,并遍历 Map 集合。
- ② 如果 id、姓名、年龄一样,就认为是同一个学生。
- 示例:
package com.github.collection3;
import java.util.Objects;
public class Student {
private Integer id;
private String name;
private Integer age;
public Student(Integer id, String name, Integer age) {
this.id = id;
this.name = name;
this.age = age;
}
public Integer getId() {
return id;
}
public void setId(Integer id) {
this.id = id;
}
public String getName() {
return name;
}
public void setName(String name) {
this.name = name;
}
public Integer getAge() {
return age;
}
public void setAge(Integer age) {
this.age = age;
}
@Override
public boolean equals(Object o) {
if (o == null || getClass() != o.getClass()) return false;
Student student = (Student) o;
return Objects.equals(getId(), student.getId())
&& Objects.equals(getName(), student.getName())
&& Objects.equals(getAge(), student.getAge());
}
@Override
public int hashCode() {
return Objects.hash(getId(), getName(), getAge());
}
@Override
public String toString() {
return "{" +
"id=" + id +
", name='" + name + '\'' +
", age=" + age +
'}';
}
}2
3
4
5
6
7
8
9
10
11
12
13
14
15
16
17
18
19
20
21
22
23
24
25
26
27
28
29
30
31
32
33
34
35
36
37
38
39
40
41
42
43
44
45
46
47
48
49
50
51
52
53
54
55
56
57
58
59
60
61
62
package com.github.collection3;
import java.util.LinkedHashMap;
import java.util.Map;
public class Test {
public static void main(String[] args) {
Student s1 = new Student(1, "张三", 18);
Student s2 = new Student(1, "张三", 18);
Student s3 = new Student(2, "李四", 18);
Student s4 = new Student(2, "李四", 19);
Student s5 = new Student(3, "王五", 25);
Student s6 = new Student(4, "赵六", 35);
Student s7 = new Student(5, "田七", 18);
Map<Student, String> map = new LinkedHashMap<>();
map.put(s1, "江苏");
map.put(s2, "北京");
map.put(s3, "上海");
map.put(s4, "天津");
map.put(s5, "重庆");
map.put(s6, "西安");
map.put(s7, "鹤岗");
map.forEach((k, v) -> System.out.println(k + " --> " + v));
}
}2
3
4
5
6
7
8
9
10
11
12
13
14
15
16
17
18
19
20
21
22
23
24
25
26
27
28
29
{id=1, name='张三', age=18} --> 北京
{id=2, name='李四', age=18} --> 上海
{id=2, name='李四', age=19} --> 天津
{id=3, name='王五', age=25} --> 重庆
{id=4, name='赵六', age=35} --> 西安
{id=5, name='田七', age=18} --> 鹤岗2
3
4
5
6
3.4 TreeMap
3.4.1 概述
- TreeMap 和 TreeSet 底层原理是一样的,都是
红黑树结构。 - TreeMap 的特点是由
键决定的:可排序:对键进行排序。不重复:HashMap 中的键是不能重复的。无索引:不能通过索引获取集合中的元素。
提醒
默认情况下,是按照键的从小到大的顺序进行排序的,也可以自己规定键的排序规则(JDK 内置的类)。
- TreeMap 支持两种排序规则:
- 默认排序(自然排序):实现 Comparable 接口,指定比较规则。
- 自定义排序:创建集合的时候,传递 Comparator 比较器对象,指定比较规则。
提醒
- ① 对于 JDK 内置的类,基本上都实现了 Comparable 接口,即:自然排序。
- ② 对于自定义类,需要手动实现自然排序或自定义排序。
3.4.2 基本使用
- 需求:创建一个 TreeMap 集合,键是 id(Integer),值是商品名称(String)。
提醒
- ① 要求按照 id 进行升序排序。
- ② 要求按照 id 进行降序排序。
- ③ Integer 默认就是升序排序。
- 示例:按照 id 进行升序排序
package com.github.collection3;
import java.util.TreeMap;
public class Test {
public static void main(String[] args) {
TreeMap<Integer, String> map = new TreeMap<>();
map.put(5, "小龙女");
map.put(3, "穆念慈");
map.put(4, "郭靖");
map.put(2, "杨康");
map.put(6, "郭靖");
map.put(1, "袁承志");
map.forEach((k, v) -> System.out.println(k + " --> " + v));
}
}2
3
4
5
6
7
8
9
10
11
12
13
14
15
16
17
18
1 --> 袁承志
2 --> 杨康
3 --> 穆念慈
4 --> 郭靖
5 --> 小龙女
6 --> 郭靖2
3
4
5
6
- 示例:按照 id 进行降序排序
package com.github.collection3;
import java.util.Comparator;
import java.util.TreeMap;
public class Test {
public static void main(String[] args) {
TreeMap<Integer, String> map = new TreeMap<>(Comparator.reverseOrder());
map.put(5, "小龙女");
map.put(3, "穆念慈");
map.put(4, "郭靖");
map.put(2, "杨康");
map.put(6, "郭靖");
map.put(1, "袁承志");
map.forEach((k, v) -> System.out.println(k + " --> " + v));
}
}2
3
4
5
6
7
8
9
10
11
12
13
14
15
16
17
18
19
6 --> 郭靖
5 --> 小龙女
4 --> 郭靖
3 --> 穆念慈
2 --> 杨康
1 --> 袁承志2
3
4
5
6
3.4.3 基本使用
- 需求:创建一个 TreeMap 集合,键是学生(Student),值是籍贯(String)。
提醒
按照学生年龄升序排序,如果年龄一样按照姓名进行排序。
- 示例:
package com.github.collection3;
public class Student implements Comparable<Student> {
private Integer id;
private String name;
private Integer age;
public Student(Integer id, String name, Integer age) {
this.id = id;
this.name = name;
this.age = age;
}
public Integer getId() {
return id;
}
public void setId(Integer id) {
this.id = id;
}
public String getName() {
return name;
}
public void setName(String name) {
this.name = name;
}
public Integer getAge() {
return age;
}
public void setAge(Integer age) {
this.age = age;
}
@Override
public String toString() {
return "{" +
"id=" + id +
", name='" + name + '\'' +
", age=" + age +
'}';
}
/**
*
* this 是当前要添加的元素
* o 是红黑树中已经存在的元素
* @return 0 表示添加的元素和已经存在的元素相同,舍弃
* 正数 表示添加的元素大于已经存在的元素,存右边
* 负数 添加的元素小于已经存在的元素,存左边
*/
@Override
public int compareTo(Student o) {
int ageComparison = this.getAge().compareTo(o.getAge());
if (ageComparison != 0) {
return ageComparison;
}
return this.getName().compareTo(o.getName());
}
}2
3
4
5
6
7
8
9
10
11
12
13
14
15
16
17
18
19
20
21
22
23
24
25
26
27
28
29
30
31
32
33
34
35
36
37
38
39
40
41
42
43
44
45
46
47
48
49
50
51
52
53
54
55
56
57
58
59
60
61
62
63
package com.github.collection3;
import java.util.Map;
import java.util.TreeMap;
public class Test {
public static void main(String[] args) {
Student s1 = new Student(5, "张三", 18);
Student s2 = new Student(4, "李四", 54);
Student s3 = new Student(3, "王五", 38);
Student s4 = new Student(1, "赵六", 19);
Student s5 = new Student(2, "田七", 25);
Student s6 = new Student(6, "王八", 35);
Student s7 = new Student(7, "孙九", 18);
Map<Student, String> map = new TreeMap<>();
map.put(s1, "江苏");
map.put(s2, "北京");
map.put(s3, "上海");
map.put(s4, "天津");
map.put(s5, "重庆");
map.put(s6, "西安");
map.put(s7, "鹤岗");
map.forEach((k, v) -> System.out.println(k + " --> " + v));
}
}2
3
4
5
6
7
8
9
10
11
12
13
14
15
16
17
18
19
20
21
22
23
24
25
26
27
28
{id=7, name='孙九', age=18} --> 鹤岗
{id=5, name='张三', age=18} --> 江苏
{id=1, name='赵六', age=19} --> 天津
{id=2, name='田七', age=25} --> 重庆
{id=6, name='王八', age=35} --> 西安
{id=3, name='王五', age=38} --> 上海
{id=4, name='李四', age=54} --> 北京2
3
4
5
6
7
3.4.4 综合练习
- 需求:字符串是
“aababcabcdabcde”,请统计字符串中每一个字符出现的次数。
提醒
输出结果格式是:a(5) b(4) c(3) d(2) e(1) 。
- 示例:
package com.github.collection3;
import java.util.TreeMap;
import java.util.stream.Collectors;
public class Test {
public static void main(String[] args) {
String str = "aababcabcdabcde";
TreeMap<Character, Integer> map = new TreeMap<>();
// 将字符串转换为字符数组
char[] arr = str.toCharArray();
// 遍历字符数组,并进行统计
for (char c : arr) {
map.merge(c, 1, Integer::sum);
}
// 获取结果
String result = map
.entrySet()
.stream()
.map(entry -> entry.getKey() + "(" + entry.getValue() + ")")
.collect(Collectors.joining(" "));
System.out.println(result);
}
}2
3
4
5
6
7
8
9
10
11
12
13
14
15
16
17
18
19
20
21
22
23
24
25
26
27
28
29
a(5) b(4) c(3) d(2) e(1)